Covid19

Bc Covid Cases Per Day Graph

Largest Single Day Increase In New Covid 19 Cases Since March As B C Records Three More Deaths News 1130
www.citynews1130.com

Covid 19 Curves Compare Canada And Other Key Nations Ctv News
www.ctvnews.ca

The Coronavirus And Carbon Emissions The New York Times
www.nytimes.com

Covid 19 Update For April 5 Here S The Latest On Coronavirus In B C Vancouver Sun
vancouversun.com

Why B C Is Flattening The Covid 19 Curve While Numbers In Central Canada Surge Cbc News
www.cbc.ca

Aug 19 Update On Covid 19 In Mn As Deaths Rise A Plea To Do The Right Thing Mpr News
www.mprnews.org

U S Coronavirus Cases Map Texas Florida California Arizona 7 Others Rise Sharply Plus State By State Covid 19 Breakdown Fortune
fortune.com

Hahe18emdnsjpm

Why Covid 19 Testing Varies So Much Across Canada Cbc News
www.cbc.ca

Covid 19 Provincial Breakdown In Canada 15 443 Cases And 277 Deaths As Of Sunday National Post
nationalpost.com

Latest Bc Data Shows Payoff From Physical Distancing Restrictive Measures News
dailyhive.com

Polio Our World In Data
ourworldindata.org

Column The Other Graph That Shows B C Can Beat Covid 19 Coast Mountain News
www.coastmountainnews.com

August 9 Tracking Florida Covid 19 Cases Hospitalizations And Fatalities Tallahassee Reports
tallahasseereports.com

Flatten The Curve How One Chart Became A Rallying Cry Against Coronavirus National Globalnews Ca
globalnews.ca

3 More Covid 19 Deaths In B C But Number Of New Cases Lowest In Weeks Globalnews Ca
globalnews.ca

Canada Covid 19 Deaths By Province Statista
www.statista.com

B C Warned Of Potential For Explosive Growth As 102 New Covid 19 Cases From Over The Weekend Announced Cbc News
www.cbc.ca

B C S Virus Rate Slowing Is Well Below Projections Based On Other Outbreaks Ctv News
bc.ctvnews.ca

Testing Lagging Info Remain Weak Links In Sc S Covid 19 Strategy
www.greenvilleonline.com

Daily Chart Black Lives Matter Protests Did Not Cause An Uptick In Covid 19 Cases Graphic Detail The Economist
www.economist.com

Covid 19 By The Numbers Prince George Citizen
www.princegeorgecitizen.com

B C Doing So Well After Easing Covid 19 Restrictions That More Things May Open Up Soon Infonews
infotel.ca

Chart Covid 19 Has The U S Closed The Testing Gap Statista
www.statista.com

Us Coronavirus Map Tracking The United States Outbreak
www.usatoday.com

Chart Tracking Ontario Covid 19 Cases Cbc News
www.cbc.ca

Covid 19 Latest Updates Confirmed Cases And More News For Ottawa Ontario And Beyond Ottawa Citizen
ottawacitizen.com

How Well Is India Responding To Covid 19
www.brookings.edu

Fa7tad0eu Kfum

Covid 19 Pandemic In Canada Wikipedia
en.wikipedia.org

Beyond Containment Health Systems Responses To Covid 19 In The Oecd
www.oecd.org

B C Doing So Well After Easing Covid 19 Restrictions That More Things May Open Up Soon Infonews
infotel.ca

When Can Utah Expect Coronavirus Cases To Peak Kjzz
kjzz.com

Premier To Announce Pandemic Plans On Wednesday Prince George Citizen
www.princegeorgecitizen.com

B C S Virus Growth Rate Positively Impacted By Public Health Measures Henry Ctv News
bc.ctvnews.ca

British Columbia Is Starting To Flatten The Curve Here S How They Re Doing It Huffpost Canada
www.huffingtonpost.ca

Testing Early Testing Late Four Countries Approaches To Covid 19 Testing Compared Our World In Data
ourworldindata.org

The Data Driven Pandemic Information Sharing With Covid 19 Is Unprecedented Cbc News
www.cbc.ca

White House S Grim Covid 19 Deaths Model Plausible For Low End Researcher Says Commonhealth
www.wbur.org

Why B C Is Flattening The Covid 19 Curve While Numbers In Central Canada Surge Cbc News
www.cbc.ca

Aabyu53fvoetrm

Canada B C Middle Of Pack For Covid 19 Growth Economy Law Politics Business In Vancouver
biv.com

B C S Top Doctor Announces 3 More Deaths From Covid 19 Capping Province S Deadliest Week Ctv News
bc.ctvnews.ca

5blgvz Tqbva8m

Covid 19 Spike In New Cases Continues Tuesday As Oklahoma Reports Another New High Local News Tulsaworld Com
tulsaworld.com

Coronavirus Daily News Updates March 16 What To Know Today About Covid 19 In The Seattle Area Washington State And The Nation The Seattle Times
www.seattletimes.com

How Can Social Distancing Prevent The Coronavirus 9news Com
www.9news.com

Canada S Covid 19 Curve How Our Battle To Prevent A Second Wave Is Going
www.macleans.ca

Graphs Daily Growth Of Covid 19 Cases In Plymouth Madison Woodbury And Dakota Counties Kmeg
siouxlandnews.com

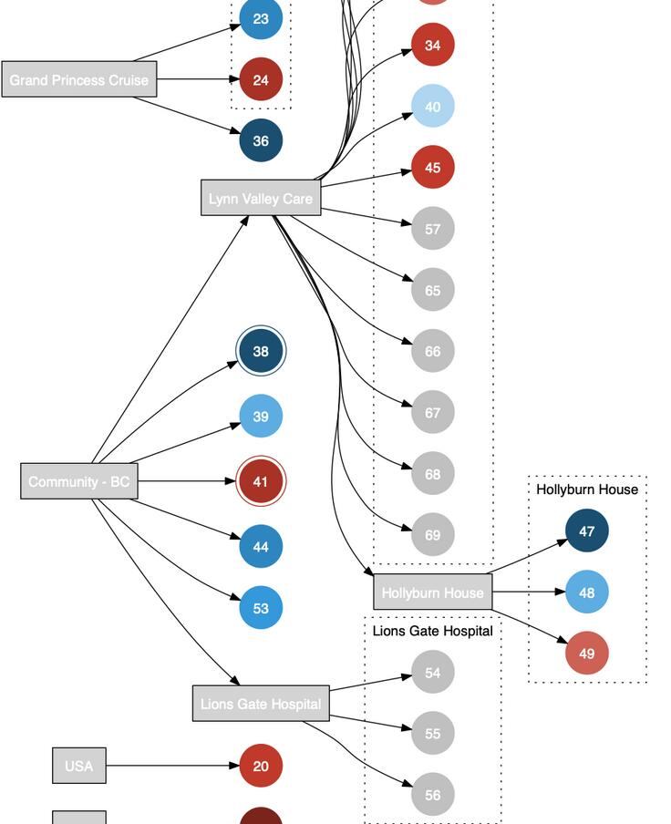
Who Exactly Is Contracting Covid 19 In B C A Look At The Province S Latest Data Globalnews Ca
globalnews.ca

August 9 Tracking Florida Covid 19 Cases Hospitalizations And Fatalities Tallahassee Reports
tallahasseereports.com

Who Exactly Is Contracting Covid 19 In B C A Look At The Province S Latest Data Globalnews Ca
globalnews.ca

Daily Chart Airlines Will Be Hit Hard By Coronavirus Graphic Detail The Economist
www.economist.com

This Coronavirus Chart Shows What Canada Is Up Against In Trying To Flatten The Curve Macleans Ca
www.macleans.ca

Bc Infection Rate Tracks Closer To South Korea Recovery Than Worst Case Scenario Northern Italy The Rocky Mountain Goat
www.therockymountaingoat.com

B C Covid 19 Contact Restrictions Working Dr Bonnie Henry Says Boundary Creek Times
www.boundarycreektimes.com

Coronavirus How The Pandemic In Us Compares With Rest Of World Bbc News
www.bbc.com

Testing Lagging Info Remain Weak Links In Sc S Covid 19 Strategy
www.greenvilleonline.com

Monroe Co Appears To Be Plateauing Amid Covid 19 Outbreak Leaders Urge Caution Wham
13wham.com

The Coronavirus And Carbon Emissions The New York Times
www.nytimes.com

Lessons Learned What The H1n1 Outbreak Taught B C About A Pandemic Vancouver Courier
www.vancourier.com

Who Exactly Is Contracting Covid 19 In B C A Look At The Province S Latest Data Globalnews Ca
globalnews.ca

J8t3z2aktan6km

B C S Covid 19 Modelling On Track For Next Phase Of Reopening Trail Daily Times
www.trailtimes.ca

Coronavirus Go Home Vancouver Stay Home Covid 19 Social Distancing Is Not A Party On The Beach South China Morning Post
www.scmp.com

Coronavirus B C Reports 1 New Death And 92 New Cases But 45 Have Recovered Globalnews Ca
globalnews.ca

The Shift Of The Coronavirus To Primarily Red States Is Complete But It S Not That Simple The Washington Post
www.washingtonpost.com

4 Days Of Double Digit Coronavirus Deaths In Washington State How To Interpret The Data The Seattle Times
www.seattletimes.com

Canada Covid 19 Cases By Province Statista
www.statista.com

Covid 19 B C Government Report Suggests Province S Trajectory Close To South Korea Vancouver Sun
vancouversun.com

Infographics How Bc S Medical Resources Stack Up The Tyee
thetyee.ca

B C Flattening The Curve But Return To Normal A Long Way Off Prince George Citizen
www.princegeorgecitizen.com

B C Confirms 1st At Home Coronavirus Death As Cases Rise To 970 Cbc News
www.cbc.ca

Every Vaccine And Treatment In Development For Covid 19 So Far
www.visualcapitalist.com

Covid 19 Pandemic In Italy Wikipedia
en.wikipedia.org

Covid 19 Pandemic In Brazil Wikipedia
en.wikipedia.org

Aug 20 Update On Covid 19 In Mn School Guidance Map Shifts Again Mpr News
www.mprnews.org

Hospitalization Rates And Characteristics Of Children Aged 18 Years Hospitalized With Laboratory Confirmed Covid 19 Covid Net 14 States March 1 July 25 2020 Mmwr
www.cdc.gov

31 New Covid 19 Cases Reported In North Shore Health Region In Last Two Weeks North Shore News
www.nsnews.com

B C S Latest Covid 19 Modelling Shows Restrictions Flattening Curve Boundary Creek Times
www.boundarycreektimes.com

Covid 19 Pandemic Update City Of Nelson Update 6 The Nelson Daily
thenelsondaily.com

Fa7tad0eu Kfum

New Bc Coronavirus Modelling Shows Room To Slowly Ease Some Restrictions Dr Henry News
dailyhive.com

Safest Areas For Coronavirus In North America Bc Stemmed Deaths Bloomberg
www.bloomberg.com

The Data Driven Pandemic Information Sharing With Covid 19 Is Unprecedented Cbc News
www.cbc.ca

Prepare To See Covid 19 Cases Rising That Doesn T Mean Social Distancing Has Failed Cbc News
www.cbc.ca

Coronavirus Deaths These Charts Show How Canada Compares With The World Macleans Ca
www.macleans.ca

Coronavirus How Covid 19 Is Spreading Across Canada Globalnews Ca
globalnews.ca

Coronavirus Deaths These Charts Show How Canada Compares With The World Macleans Ca
www.macleans.ca

Ominous Sign Of The 14 States With Rising New Coronavirus Cases Arizona Has Experts Especially Worried Abc News
abcnews.go.com

Covid Cases In U S Map Of 50 000 Coronavirus Cases State By State Breakdown With Texas California Florida Arizona Leading Way Fortune
fortune.com

Spike In U S Cases Far Outpaces Testing Expansion The New York Times
www.nytimes.com

Florida Leads U S In New Coronavirus Cases And Full State By State Breakdown Of New Covid 19 Cases Fortune
fortune.com

Canada Is Flattening The Coronavirus Curve That S Good News Expert Explains National Globalnews Ca
globalnews.ca

August 9 Tracking Florida Covid 19 Cases Hospitalizations And Fatalities Tallahassee Reports
tallahasseereports.com

Timeline Of The Covid 19 Pandemic In February 2020 Wikipedia
en.wikipedia.org

Coronavirus Cases In Canada Ontario Extends Gathering Restrictions Provincewide Quebec Sees Biggest Case Increase Since May
news.yahoo.com

B C May Consider Lifting Some Restrictions Starting In May North Shore News
www.nsnews.com

Covid 19 Pandemic In Canada Wikipedia
en.wikipedia.org

U S Coronavirus Deaths In Early Weeks Of Pandemic Exceeded Official Number The Washington Post
www.washingtonpost.com

close