Covid19

Covid Orf3a

Modeling Of The Sars Cov 2 Genome Using I Tasser
zhanglab.ccmb.med.umich.edu

Genome Wide Identification And Characterization Of Point Mutations In The Sars Cov 2 Genome
ophrp.org

Coronavirus Data Release Identification Of Novel Cd4 And Cd8 Stimulating Epitopes From Covid 19 Immunitrack
www.immunitrack.com

Integration And Visualization Of Covid 19 Molecular Mechanisms Using Pathway Studio
pharma.elsevier.com

Molecular Conservation And Differential Mutation On Orf3a Gene In Indian Sars Cov2 Genomes Sciencedirect
www.sciencedirect.com

Understanding Covid 19 Via Comparative Analysis Of Dark Proteomes Of Sars Cov 2 Human Sars And Bat Sars Like Coronaviruses Springerlink
link.springer.com

Https Www Tandfonline Com Doi Pdf 10 1080 22221751 2020 1736644

Severe Acute Respiratory Syndrome Coronavirus Group Specific Open Reading Frames Encode Nonessential Functions For Replication In Cell Cultures And Mice Journal Of Virology
jvi.asm.org

Covid 19 Mutations Study That Tracks Mutation Patterns Of Sars Cov 2 Warns Of Highly Possible Changes On Nucleocapsid And 3a Viroporin Proteins Thailand Medical News
www.thailandmedical.news

Severe Acute Respiratory Syndrome Coronavirus Orf3a Protein Activates The Nlrp3 Inflammasome By Promoting Traf3 Dependent Ubiquitination Of Asc Siu 2019 The Faseb Journal Wiley Online Library
faseb.onlinelibrary.wiley.com

Role Of Severe Acute Respiratory Syndrome Coronavirus Viroporins E 3a And 8a In Replication And Pathogenesis Mbio
mbio.asm.org

Molecular Conservation And Differential Mutation On Orf3a Gene In Indian Sars Cov2 Genomes Sciencedirect
www.sciencedirect.com

A Review Of The Sars Cov 2 Covid 19 Genome And Proteome Genetex
www.genetex.com

Orf8 And Orf3b Antibodies Are Accurate Serological Markers Of Early And Late Sars Cov 2 Infection Nature Immunology
www.nature.com

Covid 19 Therapeutic Approaches Description And Discussion
www.scielo.br

Molecular Conservation And Differential Mutation On Orf3a Gene In Indian Sars Cov2 Genomes Sciencedirect
www.sciencedirect.com

Sars Coronavirus Open Reading Frame 8b Triggers Intracellular Stress Pathways And Activates Nlrp3 Inflammasomes Cell Death Discovery
www.nature.com

Sars Coronavirus 2 Viralzone Page
viralzone.expasy.org

Severe Acute Respiratory Syndrome Related Coronavirus Wikipedia
en.wikipedia.org

Rcsb Pdb 6xdc Cryo Em Structure Of Sars Cov 2 Orf3a
www.rcsb.org

Orf3a Ornl Computational Biology Bioinformatics
compsysbio.ornl.gov

Strong Evolutionary Convergence Of Receptor Binding Protein Spike Between Covid 19 And Sars Related Coronaviruses Biorxiv
www.biorxiv.org

Nature Publishes Shanghai Covid 19 Study That Suggests Determinants Of Covid 19 Severity Seemed To Stem Mostly From Host Factors Global Times
www.globaltimes.cn

The Sars Coronavirus 3a Protein Causes Endoplasmic Reticulum Stress And Induces Ligand Independent Downregulation Of The Type 1 Interferon Receptor
journals.plos.org

Sars Cov 2 Reagents For Your Covid 19 Research Bio Connect
www.bio-connect.nl

Antibodies For Covid 19 Sars Cov 2 Research
www.biocat.com

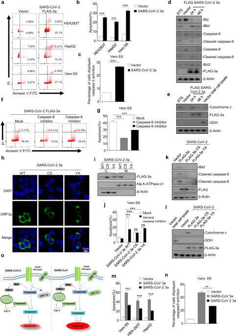
The Orf3a Protein Of Sars Cov 2 Induces Apoptosis In Cells Cellular Molecular Immunology
www.nature.com

The Genomic Variation Landscape Of Globally Circulating Clades Of Sars Cov 2 Defines A Genetic Barcoding Scheme Biorxiv
www.biorxiv.org

Viruses Free Full Text Virology Epidemiology Pathogenesis And Control Of Covid 19 Html
www.mdpi.com

6xdc Cryo Em Structure Of Sars Cov 2 Orf3a
www.ncbi.nlm.nih.gov

Sars Cov 2 Orf3a Aa126 275 His Tag Recombinant Protein Rp 87667
www.thermofisher.com

Discovery Of A Rich Gene Pool Of Bat Sars Related Coronaviruses Provides New Insights Into The Origin Of Sars Coronavirus
journals.plos.org

Coronavirus Sars Cov 2 Coronavirus Sars Cov 2 Orf3a Protein His Lsbio
www.lsbio.com

Severe Acute Respiratory Syndrome Coronavirus Group Specific Open Reading Frames Encode Nonessential Functions For Replication In Cell Cultures And Mice Journal Of Virology
jvi.asm.org

Frontiers Serological Approaches For Covid 19 Epidemiologic Perspective On Surveillance And Control Immunology
www.frontiersin.org

Severe Acute Respiratory Syndrome Coronavirus Group Specific Open Reading Frames Encode Nonessential Functions For Replication In Cell Cultures And Mice Journal Of Virology
jvi.asm.org

Bad News Wrapped In Protein Inside The Coronavirus Genome The New York Times
www.nytimes.com

Virus Pathogen Database And Analysis Resource Vipr Coronaviridae Genome Database With Visualization And Analysis Tools
www.viprbrc.org

The Proteins Of Severe Acute Respiratory Syndrome Coronavirus 2 Sars Cov 2 Or N Cov19 The Cause Of Covid 19 Springerlink
link.springer.com

Non Synonymous Mutations Of Sars Cov 2 Leads Epitope Loss And Segregates Its Varaints Research Square
www.researchsquare.com

Sars Cov 2 And Orf3a Nonsynonymous Mutations Functional Domains And Viral Pathogenesis Msystems
msystems.asm.org

Pdf Sars Cov 2 And Orf3a Nonsynonymous Mutations Functional Domains And Viral Pathogenesis
www.researchgate.net

Https S3 Eu West 1 Amazonaws Com Itempdf74155353254prod 11938173 Covid 19 Attacks The 1 Beta Chain Of Hemoglobin And Captures The Porphyrin To Inhibit Human Heme Metabolism V7 Pdf

Https Www Tandfonline Com Doi Pdf 10 1080 22221751 2020 1736644

Bad News Wrapped In Protein Inside The Coronavirus Genome The New York Times
www.nytimes.com

Addgene Pdonr207 Sars Cov 2 Orf3a
www.addgene.org

Wpwjv Aaudydnm

Severe Acute Respiratory Syndrome Coronavirus Orf3a Protein Activates The Nlrp3 Inflammasome By Promoting Traf3 Dependent Ubiquitination Of Asc Siu 2019 The Faseb Journal Wiley Online Library
faseb.onlinelibrary.wiley.com

Severe Acute Respiratory Syndrome Coronavirus Group Specific Open Reading Frames Encode Nonessential Functions For Replication In Cell Cultures And Mice Journal Of Virology
jvi.asm.org

Molecular Conservation And Differential Mutation On Orf3a Gene In Indian Sars Cov2 Genomes Biorxiv
www.biorxiv.org

In Silico Proteome Analysis Of Severe Acute Respiratory Syndrome Coronavirus 2 Sars Cov 2 Biorxiv
www.biorxiv.org

Frontiers Novel Coronavirus Induced Nlrp3 Inflammasome Activation A Potential Drug Target In The Treatment Of Covid 19 Immunology
www.frontiersin.org

Inflammasomes And Pyroptosis As Therapeutic Targets For Covid 19 The Journal Of Immunology
www.jimmunol.org

Ijms Free Full Text The Hmox1 Pathway As A Promising Target For The Treatment And Prevention Of Sars Cov 2 Of 2019 Covid 19 Html
www.mdpi.com

Severe Acute Respiratory Syndrome Coronavirus Orf3a Protein Activates The Nlrp3 Inflammasome By Promoting Traf3 Dependent Ubiquitination Of Asc Siu 2019 The Faseb Journal Wiley Online Library
onlinelibrary.wiley.com

Viruses Free Full Text The Role Of Severe Acute Respiratory Syndrome Sars Coronavirus Accessory Proteins In Virus Pathogenesis Html
www.mdpi.com

A Sars Cov 2 Protein Interaction Map Reveals Targets For Drug Repurposing Nature
www.nature.com

Characterizations Of Sars Cov 2 Mutational Profile Spike Protein Stability And Viral Transmission Biorxiv
www.biorxiv.org

New Coronavirus Possibly Circulated Within Humans Before Covid 19 Pandemic
www.news-medical.net

Bad News Wrapped In Protein Inside The Coronavirus Genome The New York Times
www.nytimes.com

Jcm Free Full Text The Covid 19 Pandemic A Comprehensive Review Of Taxonomy Genetics Epidemiology Diagnosis Treatment And Control Html
www.mdpi.com

Crystal Structure Of Sars Cov 2 Nucleocapsid Protein Rna Binding Domain Reveals Potential Unique Drug Targeting Sites Sciencedirect
www.sciencedirect.com

Molecular Conservation And Differential Mutation On Orf3a Gene In Indian Sars Cov2 Genomes Sciencedirect
www.sciencedirect.com

Viruses Free Full Text Preliminary Identification Of Potential Vaccine Targets For The Covid 19 Coronavirus Sars Cov 2 Based On Sars Cov Immunological Studies Html
www.mdpi.com

The Covid 19 Pandemic A Summary
thepathologist.com

Severe Acute Respiratory Syndrome Coronavirus Orf3a Protein Activates The Nlrp3 Inflammasome By Promoting Traf3 Dependent Ubiquitination Of Asc Siu 2019 The Faseb Journal Wiley Online Library
faseb.onlinelibrary.wiley.com

Sars Cov 2 Protein Interactome Www Anticorps Enligne Fr
www.anticorps-enligne.fr

Severe Acute Respiratory Syndrome Coronavirus Orf3a Protein Activates The Nlrp3 Inflammasome By Promoting Traf3 Dependent Ubiquitination Of Asc Siu 2019 The Faseb Journal Wiley Online Library
onlinelibrary.wiley.com

The Proteins Of Severe Acute Respiratory Syndrome Coronavirus 2 Sars Cov 2 Or N Cov19 The Cause Of Covid 19 Abstract Europe Pmc
europepmc.org

Sars Cov 2 Genome Viralzone Page
viralzone.expasy.org

Integration And Visualization Of Covid 19 Molecular Mechanisms Using Pathway Studio
pharma.elsevier.com

Origin And Evolution Of Pathogenic Coronaviruses Nature Reviews Microbiology
www.nature.com

Sars Cov 2 And Orf3a Nonsynonymous Mutations Functional Domains And Viral Pathogenesis Msystems
msystems.asm.org

Https Www Microbiologyresearch Org Content Journal Acmi 10 1099 Acmi 0 000133 Crawler True Mimetype Application Pdf

Http Biorxiv Org Cgi Reprint 2020 03 04 975995v1

New Coronavirus Sars Cov 2 Mapped Out
www.newswise.com

Locked And Loaded Using Genomic Sequencing To Target Covid 19 S Weak Spots Pursuit By The University Of Melbourne
pursuit.unimelb.edu.au

Https Journals Physiology Org Doi Pdf 10 1152 Ajpcell 00224 2020

Molecular Evolution Of Human Coronavirus Genomes Trends In Microbiology
www.cell.com

Orf3a Interactions Covid 19 Disease Map
fairdomhub.org

Rewiring The Severe Acute Respiratory Syndrome Coronavirus Sars Cov Transcription Circuit Engineering A Recombination Resistant Genome Pnas
www.pnas.org

A Genetic Barcode Of Sars Cov 2 For Monitoring Global Distribution Of Different Clades During The Covid 19 Pandemic International Journal Of Infectious Diseases
www.ijidonline.com

Targets Of T Cell Responses To Sars Cov 2 Coronavirus In Humans With Covid 19 Disease And Unexposed Individuals Sciencedirect
www.sciencedirect.com

The Sars Coronavirus 3a Protein Causes Endoplasmic Reticulum Stress And Induces Ligand Independent Downregulation Of The Type 1 Interferon Receptor
journals.plos.org

Insights On Early Mutational Events In Sars Cov 2 Virus Reveal Founder Effects Across Geographical Regions Peerj
peerj.com

Addgene Plvx Ef1alpha Sars Cov 2 Orf3a 2xstrep Ires Puro
www.addgene.org

Severe Acute Respiratory Syndrome Coronavirus Orf3a Protein Activates The Nlrp3 Inflammasome By Promoting Traf3 Dependent Ubiquitination Of Asc Siu 2019 The Faseb Journal Wiley Online Library
faseb.onlinelibrary.wiley.com

Orf8 And Orf3b Antibodies Are Accurate Serological Markers Of Early And Late Sars Cov 2 Infection Nature Immunology
www.nature.com

New Coronavirus Sars Cov 2 Mapped Out
phys.org

Severe Acute Respiratory Syndrome Coronavirus Orf3a Protein Activates The Nlrp3 Inflammasome By Promoting Traf3 Dependent Ubiquitination Of Asc Siu 2019 The Faseb Journal Wiley Online Library
onlinelibrary.wiley.com

Viral And Host Factors Related To The Clinical Outcome Of Covid 19 Nature
www.nature.com

Covid 19 Drives A New Generation Of Innovation 123genetix
123genetix.com

Rewiring The Severe Acute Respiratory Syndrome Coronavirus Sars Cov Transcription Circuit Engineering A Recombination Resistant Genome Pnas
www.pnas.org

Diaclone Editos Diaclone
www.diaclone.com

Rcsb Pdb 6xdc Cryo Em Structure Of Sars Cov 2 Orf3a
www.rcsb.org

Novel Immunoglobulin Domain Proteins Provide Insights Into Evolution And Pathogenesis Of Sars Cov 2 Related Viruses Mbio
mbio.asm.org

Severe Acute Respiratory Syndrome Coronavirus Orf3a Protein Activates The Nlrp3 Inflammasome By Promoting Traf3 Dependent Ubiquitination Of Asc Siu 2019 The Faseb Journal Wiley Online Library
faseb.onlinelibrary.wiley.com

Sars Cov 2 Covid 19 Antibodies For Research Use Www Antibodies Online Com
www.antibodies-online.com

New Coronavirus Sars Cov 2 Mapped Out Lab Manager
www.labmanager.com

Https Users Math Msu Edu Users Weig Arxiv Pdf

close