Covid19

Quercetin Covid 19 Canada

Breaking Supplements For Covid 19 Quercetin Emerging As An Adjuvant For Covid 19 Treatments Thailand Medical News
www.thailandmedical.news

Natrol Quercetin Complex Immune Health 500mg Capsules Walgreens
www.walgreens.com

Quercetin To Take Or Not To Take Office For Science And Society Mcgill University
www.mcgill.ca

Pharmacological Effect Of Quercetin In Hypertension And Its Potential Application In Pregnancy Induced Hypertension Review Of In Vitro In Vivo And Clinical Studies
www.hindawi.com

As Coronavirus Spread Speeds Up Montreal Researchers Will Trial An Anti Viral Treatment For Covid 19 In China Cbc Radio
www.cbc.ca

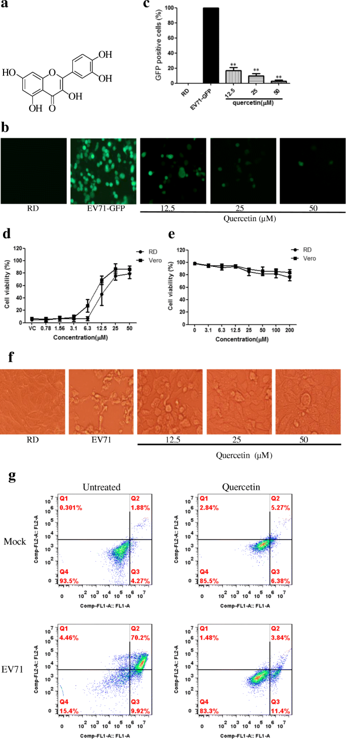
Inhibition Of Enterovirus 71 Replication And Viral 3c Protease By Quercetin Virology Journal Full Text
virologyj.biomedcentral.com

Quercetin Prevents Progression Of Disease In Elastase Lps Exposed Mice By Negatively Regulating Mmp Expression Respiratory Research Full Text
respiratory-research.biomedcentral.com

New Zynamite Study Adds To Growing Scientific Portfolio For Award Winning Ingredient Platform
www.prnewswire.com

Quercetin 99 Hplc Selleck Sirtuin Inhibitor
www.selleckchem.com

Quercetin And Its Metabolite Isorhamnetin Promote Glucose Uptake Through Different Signalling Pathways In Myotubes Scientific Reports
www.nature.com

Quercetin Dihydrate Pi3k Inhibitor Medchemexpress
www.medchemexpress.com

Various Claims Are Circulating Over Muslim Medical Association Of Canada Facebook
www.facebook.com

Fisetin Is A Senotherapeutic That Extends Health And Lifespan Ebiomedicine
www.thelancet.com

Aor Quercetin For Covid 19 Coronavirus Treatment In Canada
innergood.ca

Flavonoids Luteolin And Quercetin Inhibit Rps19 And Contributes To Metastasis Of Cancer Cells Through C Myc Reduction Sciencedirect
www.sciencedirect.com

Quercegen Pharmaceuticals Llc Obtains Fda Gras Notified Status For Its Qu995 Quercetin With Purity Greater Than 99 5
www.prnewswire.com

Quercetin And Its Metabolite Isorhamnetin Promote Glucose Uptake Through Different Signalling Pathways In Myotubes Scientific Reports
www.nature.com

Quercetin Antioxidative Flavonoid Cas 6151 25 3 Ab120247 Abcam
www.abcam.com

Quercetin And Its Metabolite Isorhamnetin Promote Glucose Uptake Through Different Signalling Pathways In Myotubes Scientific Reports
www.nature.com

As Coronavirus Spread Speeds Up Montreal Researchers Will Trial An Anti Viral Treatment For Covid 19 In China Cbc Radio
www.cbc.ca

Canadian Health Food Covid 19 Update May 1st 2020
caforia.com

Frontiers Quercetin And Vitamin C An Experimental Synergistic Therapy For The Prevention And Treatment Of Sars Cov 2 Related Disease Covid 19 Immunology
www.frontiersin.org

Pdf New Promising Antiviral Against Sars Cov 2
www.researchgate.net

A Made In Canada Solution To The Coronavirus Outbreak Macleans Ca
www.macleans.ca

Montreal Researchers Propose A Treatment For Covid 19 The Mcgill Tribune
www.mcgilltribune.com

New Quercetin Coated Titanate Nanotubes And Their Radiosensitization Effect On Human Bladder Cancer Sciencedirect
www.sciencedirect.com

Amazon Com Quercetin W Bromelain 120 Vegicaps Health Personal Care
www.amazon.com

Quercitrin Quercetin 3 Rhamnoside Ribosomal S6 Kinase Rsk Inhibitor Medchemexpress
www.medchemexpress.com

Bioavailability Of Quercetin In Humans With A Focus On Interindividual Variation Almeida 2018 Comprehensive Reviews In Food Science And Food Safety Wiley Online Library
onlinelibrary.wiley.com

Frontiers Quercetin And Vitamin C An Experimental Synergistic Therapy For The Prevention And Treatment Of Sars Cov 2 Related Disease Covid 19 Immunology
www.frontiersin.org

Covid 19 Infections In Cf Patients Appear Similar To General Public
cysticfibrosisnewstoday.com

Now Supplements Quercetin With Bromelain Balanced Immune System 240 Veg Capsules Walmart Com Walmart Com
www.walmart.com

Amazon Com Jarrow Formulas Quercetin Cardiovascular Support 500 Mg 100 Veggie Caps Health Personal Care
www.amazon.com

A Made In Canada Solution To The Coronavirus Outbreak Macleans Ca
www.macleans.ca

Coronavirus Pandemic Update 35 New Outbreaks Travel Restrictions Possible Covid 19 Treatments Youtube
www.youtube.com

Breaking Supplements For Covid 19 Quercetin Emerging As An Adjuvant For Covid 19 Treatments Thailand Medical News
www.thailandmedical.news

Selleck Quercetin Dihydrate Sophoretin S2347
www.selleckchem.com

Plant Power The Ultimate Guide On Quercetin Coronavirus
alphagreen.io

Quercitrin C I 75720 Nsc 9221 Quercetin 3 Rhamnoside Quercetin 3 L Rhamnoside Cas Number 522 12 3 Cayman Chemical
www.caymanchem.com

Quercetin American Chemical Society
www.acs.org

Quercetin Health Benefits Sources Supplements And Dosages
thesource.lifetime.life

Plant Power The Ultimate Guide On Quercetin Coronavirus
alphagreen.io

Frontiers Potential Fast Covid 19 Containment With Trehalose Immunology
www.frontiersin.org

Quercetin And Its Metabolite Isorhamnetin Promote Glucose Uptake Through Different Signalling Pathways In Myotubes Scientific Reports
www.nature.com

Covid 19 Update 8 Zinc And Chloroquine For The Treatment Of Covid 19 Youtube
www.youtube.com

Canada To Help Lead Human Trials On Antiviral Drug For Covid 19 Cbc Ca
www.cbc.ca

Amazon Com Maximum Strength Pure Quercetin Dihydrate Powder 100 Gram Quercetin Vitamins Powerfully Supports Energy Immune Health And Antioxidant No Gmos And Vegan Friendly Health Personal Care
www.amazon.com

What Is Quercetin Benefits Foods Dosage And Side Effects
www.healthline.com

Integrative Medicine A Clinician S Journal Home
imjournal.com

Quercetin Pi3k Inhibitor Medchemexpress
www.medchemexpress.com

Quercetin New Hype For Covid 19 Medpage Today
www.medpagetoday.com

Inhibition Of Enterovirus 71 Replication And Viral 3c Protease By Quercetin Virology Journal Full Text
virologyj.biomedcentral.com

Quercetin 99 Hplc Selleck Sirtuin Inhibitor
www.selleckchem.com

Research Behind Immunity Nutrients Specific To Coronavirus Food For Life Hk
foodforlifehk.com

The Antiviral And Coronavirus Host Protein Pathways Inhibiting Properties Of Herbs And Natural Compounds Additional Weapons In The Fight Against The Covid 19 Pandemic Sciencedirect
www.sciencedirect.com

Cellular Antioxidant Assay Kit Ab242300 Abcam
www.abcam.com

Overcoming The Low Bioavailability Hurdle Of Quercetin Indena Study Supports Phytosome Use To Boost Absorption
www.nutraingredients-usa.com

Aor Quercetin 500mg Body Energy Club
www.bodyenergyclub.com

Quercetin Phytosome Supports Allergy Sufferers By Helping Stabilize Mast Cell Membranes That Store And Release Histamine Thorne
www.thorne.com

Safety Aspects Of The Use Of Quercetin As A Dietary Supplement Andres 2018 Molecular Nutrition Amp Food Research Wiley Online Library
onlinelibrary.wiley.com

Isoquercetin Quercetin 3 Glucoside Nf Kb Inhibitor Medchemexpress
www.medchemexpress.com

Quercetin Prevents Rhinovirus Induced Progression Of Lung Disease In Mice With Copd Phenotype
journals.plos.org

Pdf Quercetin And Vitamin C An Experimental Synergistic Therapy For The Prevention And Treatment Of Sars Cov 2 Related Disease Covid 19
www.researchgate.net

Quercetin 3 7 Dimethyl Ether Flavonoid Medchemexpress
www.medchemexpress.com

Coronavirus Pandemic Update 59 Dr Seheult S Daily Regimen Vitamin D C Zinc Quercetin Nac Youtube
www.youtube.com

Can Quercetin Help Fight The Coronavirus Covid 19 Fact Vs Fiction
covidfactfiction.com

Pdf Quercetin And Vitamin C An Experimental Synergistic Therapy For The Prevention And Treatment Of Sars Cov 2 Related Disease Covid 19
www.researchgate.net

Frontiers Quercetin And Vitamin C An Experimental Synergistic Therapy For The Prevention And Treatment Of Sars Cov 2 Related Disease Covid 19 Immunology
www.frontiersin.org

Inhibition Of Enterovirus 71 Replication And Viral 3c Protease By Quercetin Virology Journal Full Text
virologyj.biomedcentral.com

Quercetin Health Benefits Sources Supplements And Dosages
thesource.lifetime.life

Coronavirus Be Prepared Countryhealth
www.countryhealth.co.uk

Preliminary Study Of Quercetin Affecting The Hypothalamic Pituitary Gonadal Axis On Rat Endometriosis Model
www.hindawi.com

A2lhlml0ygzn3m

Quercetin And Vitamin C Synergistic Therapy For Covid 19 Mimic News
mimicnews.com

Small Molecules Blocking The Entry Of Severe Acute Respiratory Syndrome Coronavirus Into Host Cells Journal Of Virology
jvi.asm.org

Quercetin Boosts Interferon Response To Viruses And Covid 19 Mimic News
mimicnews.com

Quercetin Prevents Rhinovirus Induced Progression Of Lung Disease In Mice With Copd Phenotype
journals.plos.org

As Coronavirus Spread Speeds Up Montreal Researchers Will Trial An Anti Viral Treatment For Covid 19 In China Cbc Radio
www.cbc.ca

Aging Covid 19 And Chronological Aging Senolytics And Other Anti Aging Drugs For The Treatment Or Prevention Of Corona Virus Infection Full Text
www.aging-us.com

C Extra Quercetin Natural Factors United States
naturalfactors.com

Quercetin Wikipedia
en.wikipedia.org

Medcram On Twitter Coronavirus Video Update 59 Dr Seheult S Daily Regimen Vitamin D C Zinc Quercetin Sleep Nac Etc Https T Co Kuo6olihat Covid19 Coronavirus Sarscov2 Covid 19
twitter.com

Dietary Flavonoid Quercetin Stimulates Vasorelaxation In Aortic Vessels Abstract Europe Pmc
europepmc.org

As Coronavirus Spread Speeds Up Montreal Researchers Will Trial An Anti Viral Treatment For Covid 19 In China Cbc Radio
www.cbc.ca

Bioavailability Of Quercetin In Humans With A Focus On Interindividual Variation Almeida 2018 Comprehensive Reviews In Food Science And Food Safety Wiley Online Library
onlinelibrary.wiley.com

Quercetin Epigallocatechin Gallate Curcumin And Resveratrol From Dietary Sources To Human Microrna Modulation Abstract Europe Pmc
europepmc.org

I Survived The Coronavirus It Wasn T Easy But We Can Get Through It The Globe And Mail
www.theglobeandmail.com

Quercetin American Chemical Society
www.acs.org

A Made In Canada Solution To The Coronavirus Outbreak Macleans Ca
www.macleans.ca

Biomolecules Free Full Text Quercetin Interrupts The Positive Feedback Loop Between Stat3 And Il 6 Promotes Autophagy And Reduces Ros Preventing Ebv Driven B Cell Immortalization Html
www.mdpi.com

Amazon Com Naturebell Quercetin 1000mg Per Serving 240 Capsules Super Immune Vitamins And Quercetin Vitamins Powerfully Supports Cardiovascular Health Immune System And Bioflavonoids For Cellular Function Health Personal Care
www.amazon.com

Pdf Quercetin And Vitamin C An Experimental Synergistic Therapy For The Prevention And Treatment Of Sars Cov 2 Related Disease Covid 19
www.researchgate.net

Quercetin C15h10o7 Pubchem
pubchem.ncbi.nlm.nih.gov

Prophylactic Efficacy Of Quercetin 3 B O D Glucoside Against Ebola Virus Infection Antimicrobial Agents And Chemotherapy
aac.asm.org

Characterization Of A Liposomal Copper Ii Quercetin Formulation Suitable For Parenteral Use Springerlink
link.springer.com

Amazon Com Designs For Health Quercetin Nettles Capsules 600mg Flavonoids High In Natural Vitamin C 90 Capsules Health Personal Care
www.amazon.com

Biomolecules Free Full Text Quercetin Interrupts The Positive Feedback Loop Between Stat3 And Il 6 Promotes Autophagy And Reduces Ros Preventing Ebv Driven B Cell Immortalization Html
www.mdpi.com

Viruses Free Full Text Flavonoids As Antiviral Agents For Enterovirus A71 Ev A71 Html
www.mdpi.com

B C Health Food Store Under Fire For Bogus Covid 19 Treatment Claims Globalnews Ca
globalnews.ca

Novel Named North American Agent For Qu995 Quercetin New Hope Network
www.newhope.com

close